招標投標與政府采購制度差異初步比較
- 作者:
- 安徽新天源建設咨詢有限公司
- 最后修訂:
- 2017-05-10 09:42:49
摘要:
招標投標與政府采購制度差異初步比較
編者按:本文介紹了招標投標與政府采購制度各自主要內涵與特點,分別從制度形成、法律體系建立、程序履行以及招標投標與采購管理等方面闡述了兩種制度存在的差異,并對差異原因進行了分析,旨在為從業人員組織開展招標投標或政府采購活動提供指導與幫助。
招標投標與政府采購是兩種典型的締約方式,尤其對于政府投資項目而言,兩種活動在本質特性上具有一定相似性,如:強制性、締約性、時效性、程序性以及競爭性等。然而,資金來源是確定招標與采購方式選擇至關重要的因素,在我國,招標投標與政府采購活動分屬于不同行政主管部門監管,分別執行《招標投標法》和《政府采購法》的相關規定,并具有截然不同的適用范圍。
一、招標投標與政府采購監管制度差異
對于非政府資金項目,鼓勵采用招投標方式開展締約與交易活動,運用這類資金的項目則不存在采用政府采購方式的情形。對于政府投資項目,招投標與政府采購活動均具有法定強制性。當資金性質為財政預算資金時,則一般采用政府采購方式組織交易及締約活動。當為固定資產投資時,則一般選擇采用招投標方式。資金性質是區分兩種活動方式選擇的重要依據之一。
2000年出臺的《關于國務院有關部門實施招標投標活動行政監督的職責分工的意見》(國辦發〔2000〕34號),明確了國家發展改革部門指導和協調全國招投標工作、各行業主管部門負責各行業、各領域的招投標監管工作。各地方政府及行業主管部門結合地方情況紛紛出臺了相關法規、規章,建立了招投標交易平臺與監管環境。而《政府采購法》規定各級人民政府財政主管部門負責實施監管,并明確指出工程類政府采購活動適用于《招標投標法》。相比而言,除對于納入集中采購目錄的內容由集中采購代理機構組織采購交易活動外,財政行政主管部門并未針對非集中采購內容建立有形采購交易環境做出規定,也未像招投標活動按行業或專業對采購活動進行劃分。然而,針對政府采購活動中服務、工程及貨物三種類型的項目,進一步按照預算類別與性質劃分采購活動類別,并由各預算管理處室根據預算類別分別開展協調管理。無論何種資金類別的采購活動均由隸屬于財政行政主管部門專門負責采購監管的處室負責管理。財政預算管理接受《預算法》調整,政府采購活動作為預算管理重要內容,其過程也必然受到這一法律的調整與影響。與其他類別政府資金相比,預算資金審批制度更加完善,審批程序更為嚴格。政府采購活動須滿足財政預算資金“剛性”要求,與預算資金審批、支付及其后期管理緊密銜接,可以說政府采購制度是財政預算管理制度的重要組成部分。
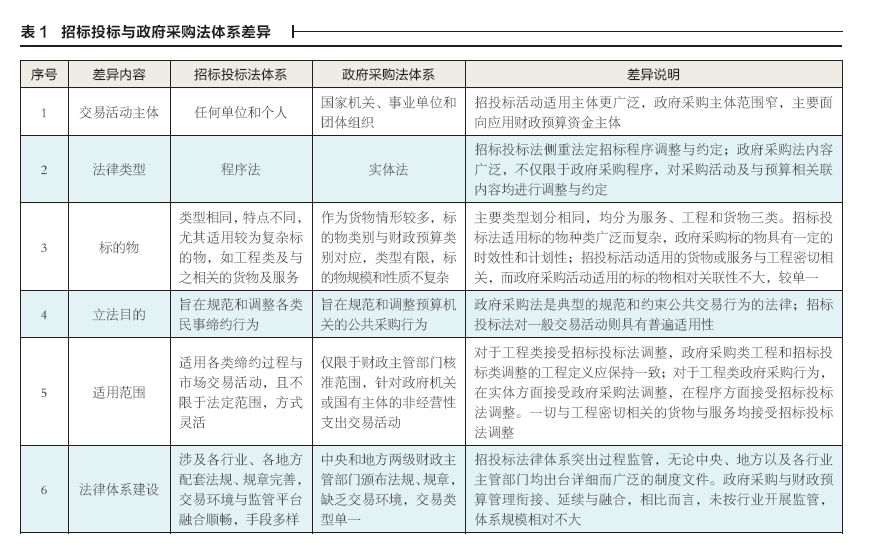
二、招標投標與政府采購法律體系差異
招投標與政府采購活動雖然在本質上具有相似性,但從法律體系上看,兩者存在較大差異。關于兩法體系差異主要體現在交易活動主體、法律類型、標的物特征、適用范圍以及法律體系建設等方面,詳見表1。
三、招標投標與政府采購程序差異
招標方式選擇、前置條件獲取、代理機構委托、活動過程的監管等均對程序履行產生影響。針對這些方面招投標與政府采購活動存在差異,詳見表2。表2中有關差異內容正是兩法體系及監管制度差異的客觀反映。弄清兩類活動程序差異,有利于管理人員找準工作要點,規范操作行為。
實踐中,交易締約過程所選用方式類型遠超出了招投標與政府采購所有法定方式種類,例如“比選”、“選聘”、“談判”、“征集”、“競爭性比較”等方式,在操作程序上與兩種法定方式具有一定相似性。上述非法定活動程序組織過程靈活多樣,在一定程度上,提高了締約及交易效率。然而,由于缺乏法律約束,相對法定方式而言,程序執行過程嚴謹性差。筆者建議,應以公開、公平、公正、誠實信用原則為基礎,對于非法定方式采取必要措施強化程序的嚴謹性。需注意的是,對于非法定合同締約或交易過程,鼓勵采用招標或政府采購法定方式,然而只要選擇采用法定活動,就必須嚴格按照法定程序執行,并承擔法律責任。
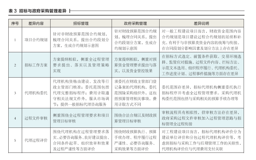
四、招標與政府采購管理差異
工程建設項目招標管理是指站在建設全過程視角對招標活動實施的一系列管理工作。同理,政府采購管理指采購人針對擬組織實施的采購活動開展的一系列管理工作。政府采購管理過程除遵循財政預算控制要求外,依然需將全過程思想貫穿始終。上述兩類活動管理目標均包括降低過程風險、提升交易效率、確保交易質量、滿足全過程管理要求等。招投標或政府采購管理工作內容均包括:合約規劃、工作方案編制、代理機構委托、過程文件審核、招標與采購代理過程評價等方面。針對上述內容,兩類活動有關差異內容詳見表3。

招投標與政府采購活動各方面的差異是其各自固有本質特性的外在反映。隨著招投標與政府采購活動在法律體系及監管制度等方面的不斷完善,伴隨著大量市場交易對于上述兩種活動管理更多新需求的產生,相信其差異化趨勢將更加明顯。
來源:《招標采購管理》2016年第4期 作者單位:吳振全,北京市工程咨詢公司;劉云梅,北京市計劃生育藥具管理站

